开云(中国) 开云体云app登录入口 政策法规 产业市场 节能技术 能源信息 宏观环境 会议会展 活动图库 资料下载 焦点专题 智囊团 企业库
开云体云app登录入口  节能产业网 >> 开云体云app登录入口 >> 行业要闻 >> 正文
工信部:3年内培育5家年产值过亿的建材信息化智能化供应商
来源:澎湃新闻 时间:2020/9/23 8:36:48 用手机浏览

9月21日,工信部官网发布通知,此前的9月16日,工信部办公厅印发《建材工业智能制造数字转型行动计划(2021-2023年)》(下称“《行动计划》”)。



《行动计划》指出,建材工业(含无机非金属材料)是建筑工程和基础设施必不可少的支撑,是国民经济和社会发展的基础性行业,是战略性新兴产业和国防军工发展的重要保障,是环境治理和生态文明建设不可缺少的重要一环。



《行动计划》明确,主要目标为,到2023年,建材工业信息化基础支撑能力显著增强,智能制造关键共性技术取得明显突破,重点领域示范引领和推广应用取得较好成效,全行业数字化、网络化、智能化水平大幅提升,经营成本、生产效率、服务水平持续改进,推动建材工业全产业链高级化、现代化、安全化,加快迈入先进制造业。



具体体现为,第一支撑体系基本完善。制修订30项以上建材行业智能制造相关标准,培育5家年产值过亿元的建材行业信息化、智能化供应商,建立10个建材细分公共服务平台,基本满足建材行业信息化发展需要。



第二创新能力明显增强。建立5个建材行业智能制造创新平台,形成15套系统解决方案,突破50项建材领域智能制造关键共性技术,培育100个建材工业APP,形成若干大数据、云计算、物联网、区块链、5G通信、虚拟现实、工业互联网等新一代技术应用场景。



第三推广应用成效显著。推选6家智能制造标杆企业,建立50个建材行业智能工厂,打造20个数字矿山,培育100个在研发设计、生产制造、供应链管理、电子商务、设备运维等领域单项应用取得突出成效的典型项目。


附全文:
工业和信息化部办公厅关于印发《建材工业智能制造数字转型行动计划(2021-2023年)》的通知
工信厅原〔2020〕39号
各省、自治区、直辖市及计划单列市、新疆生产建设兵团工业和信息化主管部门,各有关单位:
现将《建材工业智能制造数字转型行动计划(2021-2023年)》印发给你们,请认真组织实施。

工业和信息化部办公厅


2020年9月16日
建材工业智能制造数字转型行动计划(2021-2023年)

建材工业(含无机非金属材料)是建筑工程和基础设施必不可少的支撑,是国民经济和社会发展的基础性行业,是战略性新兴产业和国防军工发展的重要保障,是环境治理和生态文明建设不可缺少的重要一环。为促进建材工业与新一代信息技术在更广范围、更深程度、更高水平上实现融合发展,促进建材工业转方式、调结构、增动力,加快迈向高质量发展,制定本计划。


一、总体要求
(一)指导思想。

以习近平新时代中国特色社会主义思想为指导,全面贯彻党的十九大和十九届二中、三中、四中全会精神,坚持新发展理念,坚持以供给侧结构性改革为主线,加快新一代信息技术在建材工业推广应用,促进建材工业全产业链价值链与工业互联网深度融合,构建网络安全和密码应用支撑体系,促进行业智能化生产、网络化协同、规模化定制、服务化延伸,夯实建材工业信息化支撑基础,提升智能制造关键技术创新能力,实现生产方式和企业形态根本性变革,引领建材工业迈向高质量发展。


(二)基本原则。

坚持需求牵引。以行业需求为导向,发挥建材工业规模庞大、场景丰富优势,充分把握不同细分行业、不同企业、不同阶段特点,推动重点领域率先突破,整体水平持续提升。


坚持创新驱动。建立健全产学研用创新体系,推进建材工业与信息技术协同创新共同进步。引导创新资源向智能化数字化领域汇聚,带动行业技术创新、产品创新和业态创新。


坚持市场主导。充分发挥市场在资源配置中的决定性作用,突出企业主体地位,坚持目标导向和问题导向,激发企业内生改造动力,实现效益提升和转型发展良性互动。


坚持政府引导。分类指导、有序推进,更好发挥政府在方向引导、政策支持等方面作用,统筹整合资源,加强顶层设计,形成建材工业智能制造数字转型发展合力。


(三)主要目标。

到2023年,建材工业信息化基础支撑能力显著增强,智能制造关键共性技术取得明显突破,重点领域示范引领和推广应用取得较好成效,全行业数字化、网络化、智能化水平大幅提升,经营成本、生产效率、服务水平持续改进,推动建材工业全产业链高级化、现代化、安全化,加快迈入先进制造业。


——支撑体系基本完善。制修订30项以上建材行业智能制造相关标准,培育5家年产值过亿元的建材行业信息化、智能化供应商,建立10个建材细分公共服务平台,基本满足建材行业信息化发展需要。


——创新能力明显增强。建立5个建材行业智能制造创新平台,形成15套系统解决方案,突破50项建材领域智能制造关键共性技术,培育100个建材工业APP,形成若干大数据、云计算、物联网、区块链、5G通信、虚拟现实、工业互联网等新一代技术应用场景。


——推广应用成效显著。推选6家智能制造标杆企业,建立50个建材行业智能工厂,打造20个数字矿山,培育100个在研发设计、生产制造、供应链管理、电子商务、设备运维等领域单项应用取得突出成效的典型项目。


二、重点任务
(一)建材工业信息化生态体系构建行动。

1.完善建材两化融合贯标体系。继续推动建材企业依据两化融合管理体系国家标准开展贯标工作,鼓励有条件的企业申请评定。引导贯标咨询服务机构深入企业,对标国家标准开展基础建设、单项应用、综合集成、协同创新等工作。建立建材企业贯标、年度测评推广和跟踪反馈机制,推动建材工业两化融合不断向更高阶段跃升。


2.建立建材智能制造标准体系。加强建材行业智能制造标准化协调机制建设,建立健全行业智能制造标准体系。组织开展智能工厂、数字矿山等标准和规程研究制定及宣贯落实。搭建智能制造标准试验验证平台,结合企业实际验证标准的有效性和可行性。


3.培育信息化公共服务体系。推动装备、软件、自动化、仪器仪表、系统集成商、安全防护等不同领域企业紧密合作,加快培育一批针对建材工业的系统解决方案供应商。面向建材行业信息化发展需要,发挥科研院所转制企业优势,推动产业链分工协作、共同发展。


4.构建网络安全分级防护体系。面向应用工业互联网的建材工业企业,制定网络安全分类分级防护指南、网络安全分级防护规范,推动企业实施分类分级安全防护。开展防护能力贯标,引导企业加强网络安全防护能力建设。强化网络安全产品和解决方案定制化供给,促进建材工业企业网络安全保障能力提升。


(二)建材工业智能制造技术创新行动。

5.突破一批关键核心技术。依托行业骨干企业创建开放共享的建材智能制造创新平台,推动关键共性技术研究以及智能部件、装备、系统研发。引导各类企业加大研发投入,开展适用于建材工业的智能传感器、神经网络芯片等基础元器件以及工业机器人、智能交互系统等智能产品的研发、制造与应用,突破智能控制和优化、数据采集与分析、故障诊断与维护、密码防护等一批核心技术,夯实建材工业智能制造硬件和软件基础。


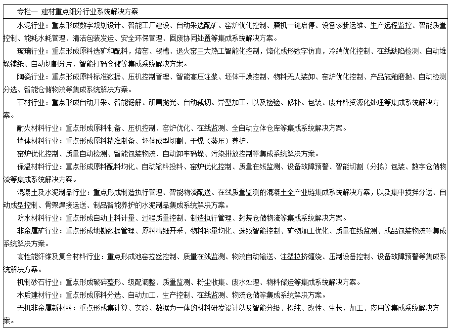
6.形成一批系统解决方案。针对建材细分行业特点,以矿山开采、原料制备、破碎粉磨、窑炉控制、物流仓储、在线检测等关键环节为重点,提炼形成若干套具有智能感知、自动执行、深度学习、智能决策、密码防护等功能的智能化、数字化、集成化系统解决方案,促进水泥、玻璃、陶瓷等行业生产方式的自动化、智能化、无人化变革。



7.创新一批工业互联网场景。构建网络、平台、安全三大功能体系,鼓励企业积极探索“5G+工业互联网”,促进工业互联网与建材工业深度融合。推动建材行业工业互联网标识解析二级节点建设,深化标识解析应用。大力发展建材行业工业互联网创新应用平台,加快开发建材工业APP,推动建材企业和设备上云上平台,实现制造资源和制造能力互联互通。构建工业互联网密码支撑体系,加快商用密码在建材行业深度应


用。

(三)建材工业智能制造推广应用行动。

8.大力培育智能工厂和数字矿山。发挥智能制造标杆企业的示范引领作用,通过持续完善、迭代和提升,在行业内大规模复制推广。按照智能工厂建设规程和标准,培育一批集智能生产、智能运维和智能管理为一体的建材行业智能工厂,切实提高产品质量、运营效率、设备管理和安全环保水平。运用三维仿真、智能采选、自动配矿、无人驾驶、灾害监控等手段,实施机械化换人和自动化减人,打造一批安全、高效、绿色的数字矿山。


9.着力推进关键环节典型应用。聚焦建材工业生产和经营关键环节,加快推广窑炉优化控制、智能仓储物流、设备巡检维护、在线监测检测、批量个性定制、网络集成外包、产品质量追溯、数字设计运营等先进技术方案,培育一批单项应用典型项目。在搬运码垛、投料装车、抛光施釉、喷漆打磨、高温窑炉等繁重危险岗位,以及图像识别、切割分拣、压力成型、取样检测等高精度岗位加快实施“机器换人”。推广窑炉协同处置工业固废、生活垃圾、危险废弃物等技术,促进建材行业绿色发展。


10.加快提高中小建材企业信息化水平。支持大型企业建设工业互联网平台,通过网络协同、平台集成、线上对接等方式,实施产业链协同和大中小企业资源融通,带动中小企业转型发展。结合数字化赋能中小企业专项行动,培育针对中小建材企业的信息技术供应商及产品方案,建设第三方工业互联网公共服务平台,在线提供工业软件、研发设计、市场营销、物流仓储等服务,促进中小企业上云上平台,支撑数字化转型进程。


三、保障措施

(一)加强组织领导。各地工业和信息化主管部门要加强统筹协调,建立健全本地区建材行业智能制造数字转型推进机制,明确时间进度,落实各项任务。建材各行业协会要结合各自产业规模、技术特点、发展水平等情况,制定工作计划,明确责任部门,提出政策建议。相关产业联盟、骨干企业、科研院所、部属单位及高校要加强沟通合作,形成推进合力。设立建材行业智能制造专家委员会,提供战略、技术、政策等咨询建议。


(二)加大政策支持。深化产融合作,加大金融支持,鼓励产业和金融资本设立建材智能制造数字转型投资基金,重点投向人工智能、大数据、工业软件、5G通信、工业互联网等在建材领域的创新应用。支持符合条件的建材智能技术装备企业按规定享受税收优惠、融资担保政策,申请有关保险补偿和资金支持。


(三)强化人才保障。支持开展职业技能培训,鼓励有条件的企业、院校、科研院所联合建设智能制造实训基地,培养一批面向工业化和信息化深度融合的复合型人才,形成一批建材工业智能化数字化发展领军队伍。创新人才引进政策与方式,加强国外高端信息技术人才的引进和交流。


(四)营造良好环境。开展建材企业信息化水平评估,及时总结先进经验和缺点不足,促进各地区各行业不断改进提升。组织开展诊断咨询服务,收集整理相关案例,加强交流宣传。深化技术、管理、标准等方面国际交流合作。


分享到:
相关文章 iTAG:
工信部赴辽宁调研东北地区装备制造业智能化服务化发展
工信部发布今年首批行业标准制修订计划包括5G、人工智
工信部:近10日已紧急向国外提供有创呼吸机1700多台
工信部:医用防护服2个月实现日产能增长40多倍
工信部:16家重点整车集团主要生产基地开工率已达84%
工信部:全国2万多家省级专精特新中小企业复工率超五成
工信部部长苗圩:抓紧组织湖北省磷肥企业复工复产和达
工信部回应青年水氢车:尚未收到产品准入申请
频道推荐
服务中心
微信公众号

CESI
关于本站
版权声明
广告投放
网站帮助
联系我们
网站服务
会员服务
最新项目
资金服务
园区招商
展会合作
节能产业网是以互联网+节能为核心构建的线上线下相结合的一站式节能服务平台。
©2007-2020 CHINA-ESI.COM
鄂ICP备19009381号-2
节能QQ群:39847109
顶部客服微信二维码底部
扫描二维码关注官方公众微信